数字化建工

企业服务平台

综合查询
综合查询
建筑企业
人员信息
招标公告
开标记录
中标公示
四库业绩
省厅业绩
公路业绩
水利业绩
信用信息
项目线索
经济&企业分析
全国经济综合分析
国民经济总体情况分析
固定投资情况分析
地方财政情况分析
政府债券发行情况分析
发包单位专查
代理机构专查
设计单位专查
总包单位专查
施工单位专查
采购供应商专查
勘察单位专查
监理单位专查
项目线索查询
土地交易
拟建项目
招采计划
招标公告
开标记录
中标公示
重点项目
专项债项目
施工许可
  • 在线
    咨询
  • 免费
    试用

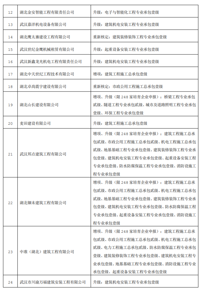
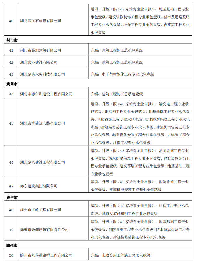
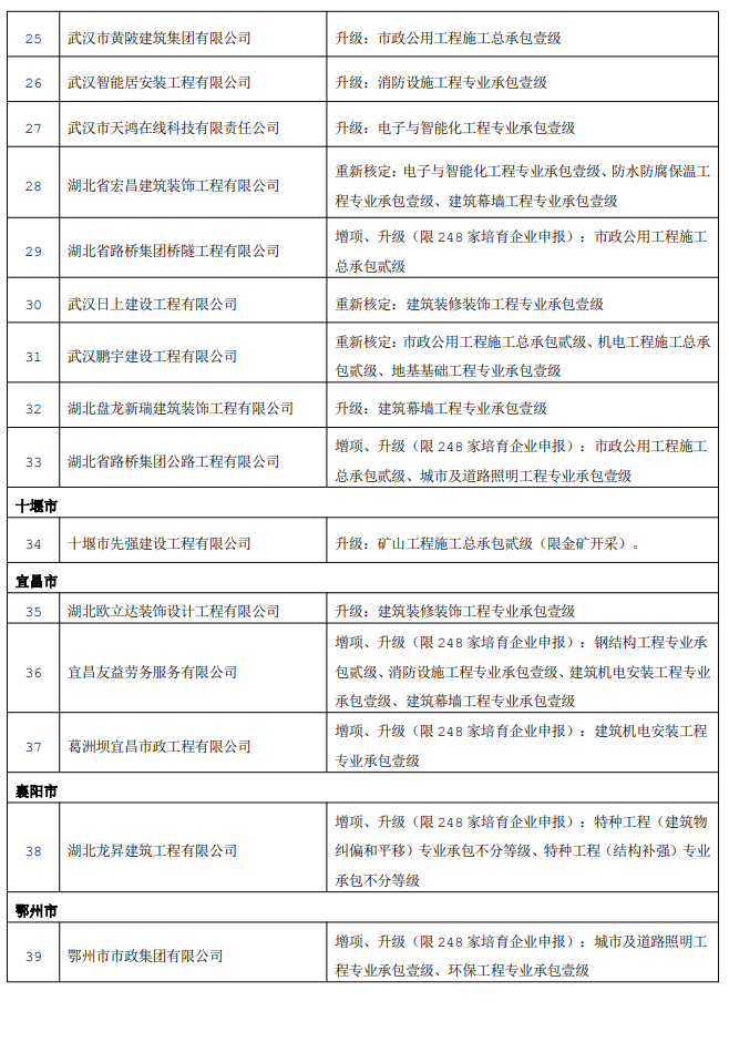
湖北省住建厅关于公布核准的建筑业企业资质名单的公告

湖北省住建厅 来源 2022-07-29 11:35:10

鄂建审告〔2022〕245号

根据《中华人民共和国行政许可法》、住建部《建筑业企业资质管理规定》、省厅《关于开展建筑业企业资质告知承诺审批试点工作的通知》等相关建筑业企业资质管理规定,现将我厅核准的建筑业企业资质予以公布。

企业申报信息可通过我厅网站首页“企业资质申报和审批信息公示公开专栏”查询,广泛接受社会监督。未予核准的企业及原因可登录湖北省政务服务网,点击“正在办理”-“我的办件”进行查询。

特此公告。

附件:核准的建筑业企业资质名单

 

湖北省住房和城乡建设厅

2022年7月27日

 

(此件公开发布)

今日热榜

热门企业

人员:53人   |    业绩:108个   |    资质:44项
人员:248人   |    业绩:4805个   |    资质:34项
人员:1978人   |    业绩:458个   |    资质:38项
人员:777人   |    业绩:14个   |    资质:5项
人员:12人   |    业绩:0个   |    资质:0项
人员:31人   |    业绩:59个   |    资质:7项
人员:109人   |    业绩:18个   |    资质:54项
人员:29人   |    业绩:0个   |    资质:35项
人员:9548人   |    业绩:704个   |    资质:48项
人员:10859人   |    业绩:2307个   |    资质:49项