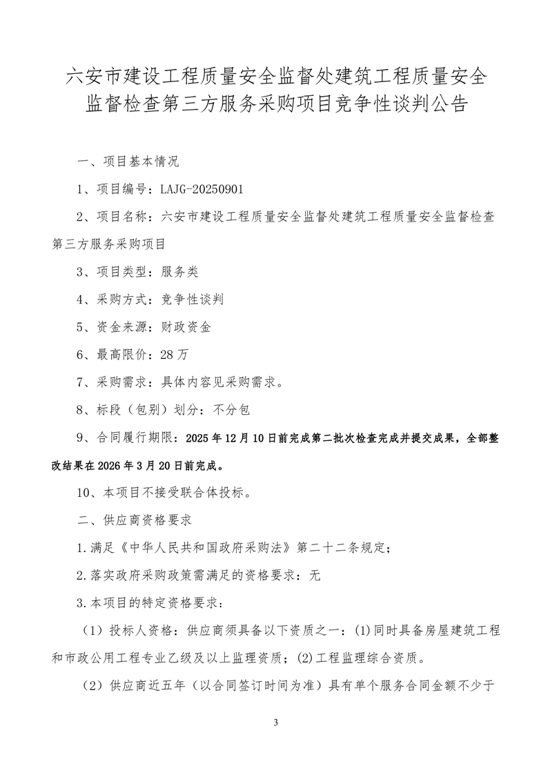
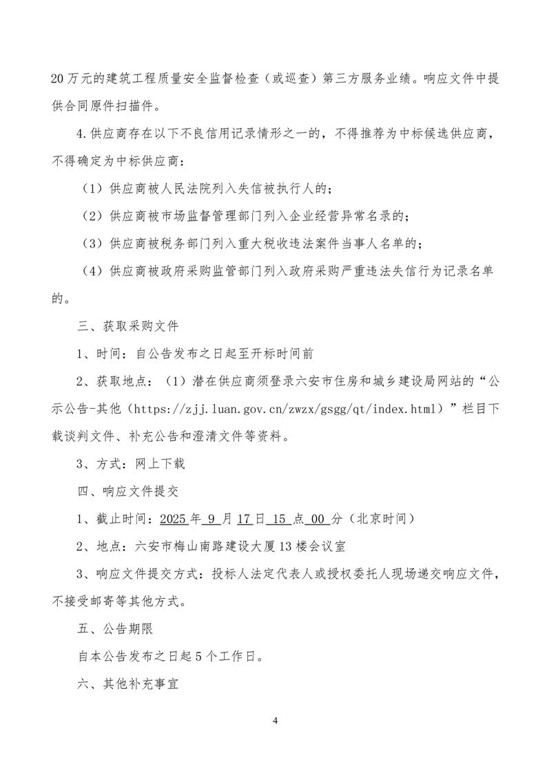
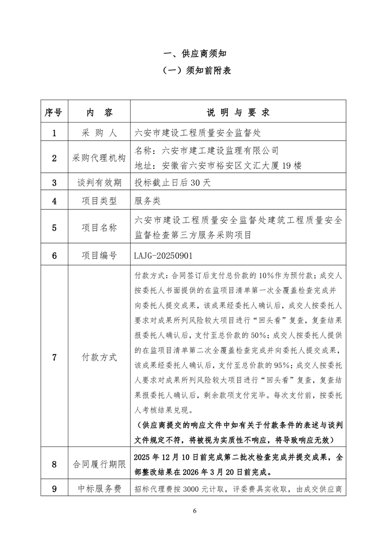
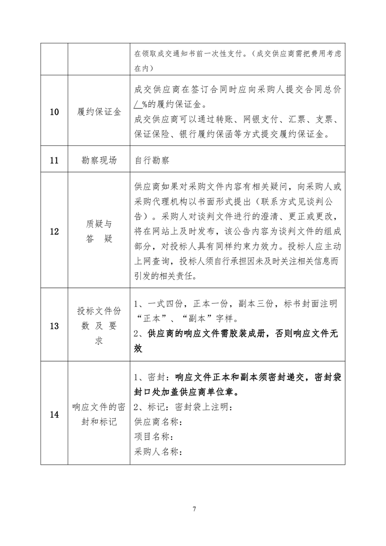
六安市建设工程质量安全监督处建筑工程质量安全监督检查第三方服务采购项目竞争性谈判文件
建管家 建工头条 2025-09-12 10:35:54
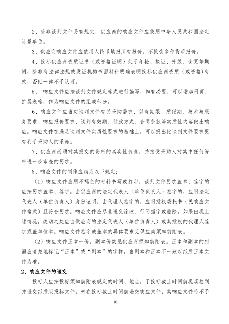
相关推荐
今日热榜
1

热门企业
人员:53人 |
业绩:108个 |
资质:44项
人员:248人 |
业绩:4805个 |
资质:34项
人员:1978人 |
业绩:458个 |
资质:38项
人员:777人 |
业绩:14个 |
资质:5项
人员:12人 |
业绩:0个 |
资质:0项
人员:31人 |
业绩:59个 |
资质:7项
人员:109人 |
业绩:18个 |
资质:54项
人员:29人 |
业绩:0个 |
资质:35项
人员:9548人 |
业绩:704个 |
资质:48项
人员:10859人 |
业绩:2307个 |
资质:49项




市场分析






















































渝公网安备: